아웃룩·엑셀·워드를 이미 쓰고 있다면 – Microsoft Teams 하나로 묶어서 쓰는 방법

1. 팀즈는 어떤 협업툴인가
마이크로소프트 공식 문서에 따르면, Microsoft Teams는 채팅·회의·파일·앱을 한 데 모은 팀 협업 허브입니다. Outlook·Word·Excel·PowerPoint·SharePoint와 깊게 통합되어, 대화·회의·문서 작업을 모두 Teams 안에서 처리하는 것을 목표로 설계돼 있습니다. 관리자용 개요는 Teams를 “조직 안팎 사람들이 실시간으로 연결·협업하는 팀워크의 허브”라고 소개합니다.
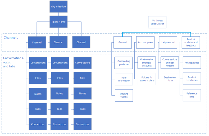
2. 기본 구조 – 팀, 채널, 탭, 그리고 파일

공식 가이드와 입문 자료를 기준으로, Teams 구조는 다음 네 가지로 이해하면 됩니다.
- 팀(Team)
- 부서·프로젝트·조직 단위의 공간입니다.
- 팀을 만들면 자동으로 같은 이름의 SharePoint 사이트와 파일 저장소가 같이 생성됩니다. - 채널(Channel)
- 팀 안의 하위 주제별 대화방으로, 대부분의 협업이 여기서 이뤄집니다.
- 예:일반(General),📢-공지,🚀-출시-프로젝트같은 식으로 나눕니다. - 탭(Tabs)
- 채널 상단에 문서·Planner·OneNote·웹앱 등을 고정해 두는 영역입니다.
- 자주 보는 파일, 작업 보드, 위키 페이지 등을 탭으로 걸어두고 바로 열어 씁니다. - 파일(Files)
- 채널마다 Files 탭이 있고, 여기 올린 파일은 자동으로 연결된 SharePoint에 저장되며, 팀원이 함께 열고 공동 편집할 수 있습니다.
ShareGate 가이드는 Teams를 “단순 채팅이 아니라, 지속적인 채팅 + 회의 + 파일 공유 + 앱 통합을 한 화면에서 다루는 플랫폼”이라고 설명합니다. 그래서 팀즈를 쓴다는 건, 팀 단위로 “어떤 채널에 어떤 파일·앱을 탭으로 붙여 둘 것인가”를 정해 협업 흐름을 만드는 일에 가깝습니다.
3. 실제로 어떻게 쓰나 – 자주 쓰는 협업 패턴
Microsoft 공식 가이드·입문 글을 기준으로, 새 팀이 Teams를 쓸 때 많이 쓰는 기본 패턴은 다음과 같습니다.
- ① 팀·채널 구조 잡기
- 팀 생성: 예를 들어마케팅팀,제품개발,고객A-프로젝트같은 팀을 만듭니다.
- 채널 예시: -일반(General): 공지·전사 공유
-캠페인-출시,콘텐츠-기획: 업무별 세분화
-고객A-요구사항,고객A-이슈대응: 고객/프로젝트별 분리. - ② 채널에서 대화 + 회의 + 파일까지 한 번에
- Posts(게시물) 탭에서 메시지를 올리면, 그 주제에 대해 팀원들이 댓글로 이어서 토론합니다.
- 상단 Files 탭에 관련 PPT·엑셀·문서를 올리거나 새로 만들고, 팀원과 동시에 공동 편집합니다.
- 우상단 Meet / 회의 버튼으로 즉석 채널 회의를 열거나, 일정이 필요하면 Meet → 회의 예약을 눌러 해당 채널 구성원과 회의를 잡습니다. - ③ 일정·문서를 탭으로 고정
- 채널 상단의+를 눌러, 자주 쓰는 문서(예: 캠페인 일정 엑셀, 프로젝트 개요 PPT), Planner 보드(할 일 관리), OneNote 노트 등을 탭으로 추가합니다.
- 그러면 채널에 들어올 때마다 “대화-파일-작업보드-회의 노트”가 한 화면 위에 나란히 보입니다.
입문 모듈은 이 흐름을 “Teams를 하루 시작할 때 열고, 자기가 속한 채널을 돌면서 오늘 대화·회의·파일 변화를 한 번에 확인하는 패턴”으로 설명합니다.
4. 회의와 공동 작업 – Teams가 강한 부분 정리
Microsoft 지원 문서와 ShareGate 글을 보면, Teams가 특히 강점을 가지는 부분은 “회의 ↔ 문서 ↔ 채널”이 이어지는 구간입니다. 대표적인 흐름은 다음과 같습니다.
- 채널 회의(비정기/정기)
- 채널 오른쪽 위에서 Meet를 눌러 즉석 회의를 열거나, 드롭다운에서 회의 예약을 선택해 채널 회의를 잡습니다.
- 이 회의의 채팅·녹화·노트는 해당 채널의 게시물(Posts) 안에 자동으로 스레드 형태로 남습니다. - 문서 공동 편집
- 회의 중 또는 평소에 Files 탭에서 워드·엑셀·파워포인트 문서를 열면, Teams 안에서 여러 명이 동시에 수정·코멘트할 수 있습니다.
- 수정 내역은 누구가 언제 바꿨는지 버전 기록으로 남고, 파일은 SharePoint에 저장됩니다. - 활동 피드
- 좌측 Activity에서 자신이 속한 팀·채널의 @멘션, 답글, 회의 초대, 파일 변경 알림을 한 번에 확인할 수 있습니다.
- 중요한 변경 사항을 놓치지 않는 기본 인박스 역할을 합니다.
Microsoft는 “팀을 만들면 자동으로 SharePoint 사이트가 생기고, Teams와 통합되어 파일 공유·저장·공동 편집이 쉬워진다”고 설명합니다. 즉, 예전에는 Outlook 메일 + 파일 서버 + 별도 회의 툴로 나뉘던 흐름을 Teams 하나로 모으는 셈입니다.
5. 처음 도입할 때, 이 정도만 지켜도 팀이 편해진다
공식 가이드·입문 글을 바탕으로, Teams를 도입할 때 현실적으로 유용한 원칙을 정리하면 대략 이렇습니다.
- 1) 팀·채널 이름 규칙 정하기
- 예:DEP-마케팅,PROJ-클라이언트A, 채널은일반,📢-공지,📊-리포트등. - 2) 메일 대신 채널 활용
- 특정 프로젝트·고객 관련 대화는 해당 채널에서만, 관련 파일도 Files 탭에만 올리기로 합의. - 3) 회의는 가급적 채널 회의로
- 회의 기록이 해당 채널 스레드에 남게 해서, 나중에 합류한 사람도 맥락을 따라잡을 수 있게 합니다. - 4) “중요 문서 = 탭 고정” 원칙
- 자주 여는 PPT·엑셀·Planner 보드는 채널 상단 탭으로 고정, “어디 있지?” 질문을 줄입니다.
Microsoft 교육 모듈 표현을 빌리면, Teams의 목적은 “쓰는 도구를 줄이는 게 아니라, 이미 쓰는 도구(Outlook·Office·SharePoint)를 한 화면에서 자연스럽게 이어주는 것”입니다. 그래서 Teams를 협업툴로 생각할 때는, “새 메신저를 하나 더 도입한다”기보다, “메일·회의·문서 흐름을 한 채널 구조로 다시 묶는다”에 가깝게 보는 게 실제에 맞습니다.
'IT+ > 협업' 카테고리의 다른 글
| “이제 미트는 그냥 ‘화면 공유 앱’이 아니다” – 구글 미트가 회의 비서를 집어삼킨 방식 (0) | 2026.03.22 |
|---|---|
| Git 실전 IT지식: 버전 관리 자동화와 협업 전략 제대로 알기 (0) | 2025.10.17 |
| Confluence 실전 활용: 팀 지식 베이스 구축과 문서 협업 자동화 (0) | 2025.10.16 |
| Trello 실전 활용법: 카드 시스템으로 프로젝트 관리 자동화하기 (1) | 2025.10.16 |
| Notion 위키 실전 활용: 팀 지식관리와 협업 문화 한 번에 잡는 방법 (0) | 2025.10.16 |